Når du starter datamaskinen, vises de mange meldinger på konsollskjermen mange automatiske oppsett og igangsettinger. Noen ganger kan du ønske å endre litt på hvordan dette stadiet fungerer, noe som betyr at du må forstå det godt. Det er hensikten med dette avsnittet.
På systemer med BIOS, må BIOS først ta kontroll over datamaskinen, igangsette kontrollere og maskinvare, oppdage diskene, og knytte det hele sammen. Deretter sjekker den hovedoppstartssporet (MBR) for første disk i oppstartsrekkefølgen og laster inn koden som er lagret der (første trinn). Denne koden starter så andre trinn og kjører til slutt oppstartslasteren.
Til forskjell fra BIOS er UEFI mer sofistikert mtp. at det vet om filsystemer og kan lese partisjonstabeller. Grensesnittet søker i systemlagringen etter en partisjon merket med en globalt unik identifikator (
GUID) som markerer den som
EFI-systemoartisjonen (
ESP), der oppstartslasteren, oppstartshåndterere, UEFI-skall, osv., er å finne, og starter ønsket oppstartsletter. Hvis Secure Boot er påskrudd vil prosessen bekrefte at EFI-binærfilene er sannferdige og samsvarer med sin signatur, altså er
grub-efi-arch-signed påkrevd for dette). UEFI-spesifikasjonen definerer også støtte for start i gammeldags BIOS-modus. Dette heter
kompabilitetsstøttemodul (
CSM). Hvis CSM er påskrudd vil den prøve å starte opp fra en enhets MBR. Dog er det mange nye systemer som ikke støtter CSM-modus.
In both cases then the actual bootloader takes over, finds either a chained bootloader or the kernel on the disk, loads, and executes it. The kernel is then initialized, and starts to search for and mount the partition containing the root filesystem, and finally executes the first program — init. Frequently, this “root partition” and this init are, in fact, located in a virtual filesystem that only exists in RAM (hence its name, “initramfs”, formerly called “initrd” for “initialization RAM disk”). This filesystem is loaded in memory by the bootloader, often from a file on a hard drive or from the network. It contains the bare minimum required by the kernel to load the “true” root filesystem: this may be driver modules for the hard drive, or other devices without which the system cannot boot, or, more frequently, initialization scripts and modules for assembling RAID arrays, opening encrypted partitions, activating LVM volumes, etc. Once the root partition is mounted, the initramfs hands over control to the real init, and the machine goes back to the standard boot process.
9.1.1. Systemd init system
Den «ekte init-en» blir nå levert av systemd, og dette avsnitter dokumenterer dette init-systemet.
Systemd utfører flere prosesser, som har ansvaret for å sette opp systemet: tastatur, drivere, filsystemer, nettverk, tjenester. Den gjør dette mens du holder et overordnet oppsyn på systemet som helhet, og kravene til komponentene. Hver komponent er beskrevet av en «enhetsfil» («unit file») (noen ganger mer); den generelle syntaksen er avledet fra den ofte brukte «* INI-filer» syntaksen, med nøkkel = verdi-par gruppert mellom [seksjon]-topptekster. «Unit filer» er lagret i /lib/systemd/system/, og /etc/systemd/system/. De kommer i flere varianter, men her vil vi fokusere på «tjenester» og «mål».
A systemd “.service file” describes a process managed by systemd. It contains roughly the same information as old-style init-scripts, but expressed in a declaratory (and much more concise) way. Systemd handles the bulk of the repetitive tasks (starting and stopping the process, checking its status, logging, dropping privileges, and so on), and the service file only needs to fill in the specifics of the process. For instance, here is the service file for SSH:
[Unit]
Description=OpenBSD Secure Shell server
Documentation=man:sshd(8) man:sshd_config(5)
After=network.target auditd.service
ConditionPathExists=!/etc/ssh/sshd_not_to_be_run
[Service]
EnvironmentFile=-/etc/default/ssh
ExecStartPre=/usr/sbin/sshd -t
ExecStart=/usr/sbin/sshd -D $SSHD_OPTS
ExecReload=/usr/sbin/sshd -t
ExecReload=/bin/kill -HUP $MAINPID
KillMode=process
Restart=on-failure
RestartPreventExitStatus=255
Type=notify
RuntimeDirectory=sshd
RuntimeDirectoryMode=0755
[Install]
WantedBy=multi-user.target
Alias=sshd.service
[Unit]-delen inneholder generisk info om tjenesten, som f.eks. dens beskrivelse og manualsideressurser, og dens relasjoner (avhengigheter og rekkefølge) til andre tjenester. [Service]-delen inneholder deklarasjoner som har med tjenestekjøring å gjøre (starting, stopping, dreping, omstart), mapper og oppsettsfil(er) brukt. Siste del [Install], har også generisk info om hvilke mål som skal installere tjenesten og i dette tilfellet alias som kan brukes istedenfor tjenestenavnet. Demonstrativt er det veldig lite kode der, kun deklarasjoner. Systemd tar hånd om visning av framdriftsrapporter, visning av prosesser, og faktisk også omstart av dem når det trengs. Syntaksen for disse filene er beskrevet i sin helhet fordelt på flere manualsider systemd.service(5), systemd.unit(5), systemd.exec(5), osv.).
A systemd “.target file” describes a state of the system where a set of services are known to be operational. It can be thought of as an equivalent of the old-style runlevel. One of the pre-defined targets is local-fs.target; when it is reached, the rest of the system can assume that all local filesystems are mounted and accessible. Other targets include network-online.target and sound.target (for a full list of special targets see systemd.special(7)). The dependencies of a target can be listed either within the target file (in the Requires= line), or using a symbolic link to a service file in the /lib/systemd/system/targetname.target.wants/ directory. For instance, /etc/systemd/system/printer.target.wants/ contains a link to /lib/systemd/system/cups.service; systemd will therefore ensure CUPS is running in order to reach printer.target.
Siden enhetsfiler er deklarative heller enn skripter eller programmer, kan de ikke kjøres direkte, og de blir bare tolket av systemd. Flere verktøy tillater derfor administratoren å samhandle med systemd for å kontrollere tilstanden til systemet, og for hver komponent.
Det første slikt verktøy er systemctl. Kjørt uten argumenter, viser den alle enhetsfiler som er kjent for systemd (bortsett fra de som er blitt deaktivert), samt deres status. systemctl status gir en bedre oversikt over tjenestene, samt relaterte prosesser. Hvis navnet på en tjeneste er gitt (som i systemctl status ntp.service), returnerer den enda flere detaljer, så vel som de få siste logglinjer knyttet til denne tjenesten (mer om det senere).
Å starte en tjeneste for hånd er en enkel sak, kjør systemctl start tjenestenavn.service. Som man kan gjette seg til, å stoppe tjenesten gjøres med systemctl stop tjenestenavn.service. Andre underkommandoer inkluderer reload og restart.
For å kontrollere om en tjeneste er aktiv (dvs. om den vil komme i gang automatisk ved oppstart), bruk systemctl enable tjenestnavn.service (eller disable). is-enabled åpner for å sjekke tjenestens status.
Et interessant trekk ved systemd er at den inneholder en loggingskomponent som heter journald. Den kommer som et supplement til mer tradisjonelle loggingssystemer, for eksempel syslogd, men den legger til interessante funksjoner som en formell kobling mellom en tjeneste og meldingene den genererer, og evnen til å fange opp feilmeldinger generert fra sin initialiseringssekvens. Meldingene kan vises senere, med litt hjelp fra journalctl-kommandoen. Uten noen argumenter, avgir den bare alle loggmeldinger som har oppstått etter oppstart av systemet. Det vil sjelden bli brukt på den måten. Mesteparten av tiden vil den bli brukt med en tjenesteidentifikator:
# journalctl -u ssh.service
-- Logs begin at Tue 2015-03-31 10:08:49 CEST, end at Tue 2015-03-31 17:06:02 CEST. --
Mar 31 10:08:55 mirtuel sshd[430]: Server listening on 0.0.0.0 port 22.
Mar 31 10:08:55 mirtuel sshd[430]: Server listening on :: port 22.
Mar 31 10:09:00 mirtuel sshd[430]: Received SIGHUP; restarting.
Mar 31 10:09:00 mirtuel sshd[430]: Server listening on 0.0.0.0 port 22.
Mar 31 10:09:00 mirtuel sshd[430]: Server listening on :: port 22.
Mar 31 10:09:32 mirtuel sshd[1151]: Accepted password for roland from 192.168.1.129 port 53394 ssh2
Mar 31 10:09:32 mirtuel sshd[1151]: pam_unix(sshd:session): session opened for user roland by (uid=0)
En annen nyttig kommandolinjemarkør er -f, som instruerer journalctl til å fortsette å vise nye meldinger etter hvert som de er sendt ut (mye på samme måte som tail -f file).
Hvis en tjeneste ikke ser ut til å virke som forventet, er første skritt for å løse problemet å kontrollere at tjenesten faktisk kjører, med systemctl status. Hvis den ikke kjører, og meldingene er gitt av den første kommandoen ikke er nok til å diagnostisere problemet, sjekk loggene samlet av journald om denne tjenesten. For eksempel, anta at SSH-tjeneren ikke virker:
# systemctl status ssh.service
● ssh.service - OpenBSD Secure Shell server
Loaded: loaded (/lib/systemd/system/ssh.service; enabled)
Active: failed (Result: start-limit) since Tue 2015-03-31 17:30:36 CEST; 1s ago
Process: 1023 ExecReload=/bin/kill -HUP $MAINPID (code=exited, status=0/SUCCESS)
Process: 1188 ExecStart=/usr/sbin/sshd -D $SSHD_OPTS (code=exited, status=255)
Main PID: 1188 (code=exited, status=255)
Mar 31 17:30:36 mirtuel systemd[1]: ssh.service: main process exited, code=exited, status=255/n/a
Mar 31 17:30:36 mirtuel systemd[1]: Unit ssh.service entered failed state.
Mar 31 17:30:36 mirtuel systemd[1]: ssh.service start request repeated too quickly, refusing to start.
Mar 31 17:30:36 mirtuel systemd[1]: Failed to start OpenBSD Secure Shell server.
Mar 31 17:30:36 mirtuel systemd[1]: Unit ssh.service entered failed state.
# journalctl -u ssh.service
-- Logs begin at Tue 2015-03-31 17:29:27 CEST, end at Tue 2015-03-31 17:30:36 CEST. --
Mar 31 17:29:27 mirtuel sshd[424]: Server listening on 0.0.0.0 port 22.
Mar 31 17:29:27 mirtuel sshd[424]: Server listening on :: port 22.
Mar 31 17:29:29 mirtuel sshd[424]: Received SIGHUP; restarting.
Mar 31 17:29:29 mirtuel sshd[424]: Server listening on 0.0.0.0 port 22.
Mar 31 17:29:29 mirtuel sshd[424]: Server listening on :: port 22.
Mar 31 17:30:10 mirtuel sshd[1147]: Accepted password for roland from 192.168.1.129 port 38742 ssh2
Mar 31 17:30:10 mirtuel sshd[1147]: pam_unix(sshd:session): session opened for user roland by (uid=0)
Mar 31 17:30:35 mirtuel sshd[1180]: /etc/ssh/sshd_config line 28: unsupported option "yess".
Mar 31 17:30:35 mirtuel systemd[1]: ssh.service: main process exited, code=exited, status=255/n/a
Mar 31 17:30:35 mirtuel systemd[1]: Unit ssh.service entered failed state.
Mar 31 17:30:35 mirtuel sshd[1182]: /etc/ssh/sshd_config line 28: unsupported option "yess".
Mar 31 17:30:35 mirtuel systemd[1]: ssh.service: main process exited, code=exited, status=255/n/a
Mar 31 17:30:35 mirtuel systemd[1]: Unit ssh.service entered failed state.
Mar 31 17:30:35 mirtuel sshd[1184]: /etc/ssh/sshd_config line 28: unsupported option "yess".
Mar 31 17:30:35 mirtuel systemd[1]: ssh.service: main process exited, code=exited, status=255/n/a
Mar 31 17:30:35 mirtuel systemd[1]: Unit ssh.service entered failed state.
Mar 31 17:30:36 mirtuel sshd[1186]: /etc/ssh/sshd_config line 28: unsupported option "yess".
Mar 31 17:30:36 mirtuel systemd[1]: ssh.service: main process exited, code=exited, status=255/n/a
Mar 31 17:30:36 mirtuel systemd[1]: Unit ssh.service entered failed state.
Mar 31 17:30:36 mirtuel sshd[1188]: /etc/ssh/sshd_config line 28: unsupported option "yess".
Mar 31 17:30:36 mirtuel systemd[1]: ssh.service: main process exited, code=exited, status=255/n/a
Mar 31 17:30:36 mirtuel systemd[1]: Unit ssh.service entered failed state.
Mar 31 17:30:36 mirtuel systemd[1]: ssh.service start request repeated too quickly, refusing to start.
Mar 31 17:30:36 mirtuel systemd[1]: Failed to start OpenBSD Secure Shell server.
Mar 31 17:30:36 mirtuel systemd[1]: Unit ssh.service entered failed state.
# vi /etc/ssh/sshd_config
# systemctl start ssh.service
# systemctl status ssh.service
● ssh.service - OpenBSD Secure Shell server
Loaded: loaded (/lib/systemd/system/ssh.service; enabled)
Active: active (running) since Tue 2015-03-31 17:31:09 CEST; 2s ago
Process: 1023 ExecReload=/bin/kill -HUP $MAINPID (code=exited, status=0/SUCCESS)
Main PID: 1222 (sshd)
CGroup: /system.slice/ssh.service
└─1222 /usr/sbin/sshd -D
#
Etter å ha sjekket status på tjenesten (feilet), gikk vi videre til å sjekke loggene. De indikerer en feil i oppsettsfilen. Etter å ha endret på oppsettsfilen og fikset feilen, starter vi tjenesten, og kontroller så at den faktisk kjører.
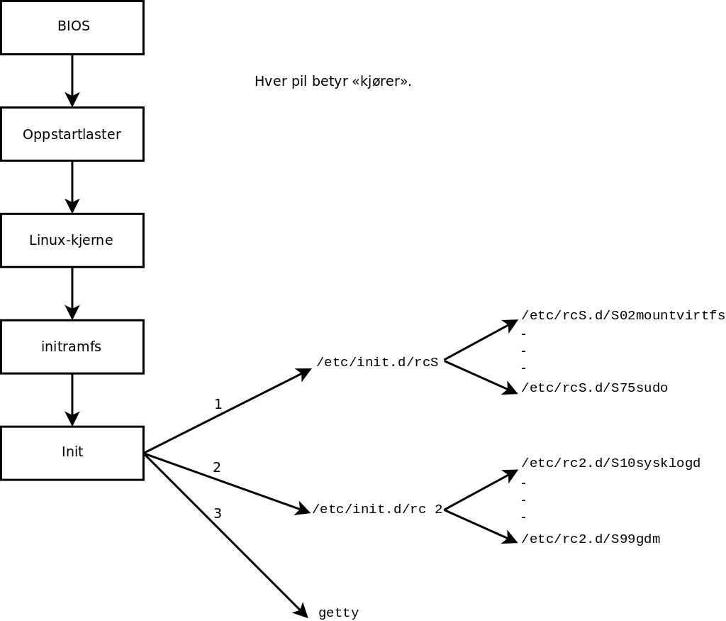
9.1.2. System V init system
The System V init system (which we'll call init for brevity) executes several processes, following instructions from the /etc/inittab file. The first program that is executed (which corresponds to the sysinit step) is /etc/init.d/rcS, a script that executes all of the programs in the /etc/rcS.d/ directory.
Blant disse finner du suksessivt programmer med ansvar for:
oppsettet av konsollets tastatur;
laste drivere: de fleste av kjernemodulene er lastet av kjernen selv i takt med at maskinvaren blir oppdaget; ekstra drivere blir deretter lastet inn automatisk når de korresponderende modulene er oppført i /etc/modules;
sjekke integriteten til filsystemene;
montere lokale partisjoner;
sette opp nettverket;
montere nettverk filsystemer (NFS).
Etter dette trinnet tar init over, og starter programmene aktivert i standard kjørenivå (som vanligvis er driftsnivå 2). Den utfører /etc/init.d/rc 2, et skript som starter alle tjenestene som er oppført i /etc/rc2.d/, og der navnet begynner med bokstaven «S». Det tosifrede nummer som følger, har historisk blitt brukt til å definere i hvilken rekkefølge tjenestene måtte startes, men i dag brukes det standard oppstartssystemet insserv, som berammer alt automatisk basert på skriptenes avhengigheter. Hvert oppstartsskript melder om betingelsene som må være oppfylt for å starte eller stoppe tjenesten (for eksempel hvis det må starte før eller etter en annen tjeneste); så starter init dem i den rekkefølgen som oppfyller disse betingelsene. Skriptenes statiske nummerering tas derfor ikke lenger i betraktning (men de må alltid ha et navn som begynner med «S» etterfulgt av to sifre, og selve navnet på skriptet som brukes for avhengighetene. Vanligvis startes basistjenester (for eksempel logger med rsyslog, eller tildeling av port med portmap) først, fulgt av standardtjenestene og det grafiske brukergrensesnittet (gdm3).
Dette avhengighetsbaserte oppstartssystemet gjør det mulig å automatisere renummerering, som kan være ganske kjedelig hvis det må gjøres manuelt. Det begrenser risikoen for menneskelige feil, ettersom tidsrekkefølgen blir gjennomført i henhold til de parameterne som er angitt. En annen fordel er at tjenester kan startes parallelt når de er uavhengige av hverandre, noe som kan akselerere oppstartsprosessen.
init skiller mellom ulike kjørenivåer, så det kan bytte fra ett til et annet med telinit new-level-kommandoen. Umiddelbart vil init kjøre /etc/init.d/rc igjen med det nye kjørenivået. Dette skriptet vil da starte de manglende tjenestene, og stoppe de som ikke lenger er ønsket. For å gjøre dette viser det til innholdet i /etc/rcX.d (der X representerer det nye kjørenivået). Skript som begynner med «S» (som i «Start») er tjenester som skal i gang; de som starter med «K» (som i «Kill») er de tjenestene som skal stoppes. Skriptet starter ikke noen tjenester som allerede var aktive med det forrige driftsnivået.
Som standard bruker System V init i Debian fire forskjellige driftsnivåer:
Nivå 0 brukes bare midlertidig, mens maskinen slår seg av. Dermed inneholder den bare mange «K»-skripter.
Nivå 1, også kjent som enkeltbrukermodus, tilsvarer systemet i nedgradert modus; det inneholder bare basistjenester, og er beregnet for vedlikeholdsoperasjoner hvor samhandling med vanlige brukere ikke er ønsket.
Nivå 2 er nivået for normal drift, som omfatter nettverkstjenester, et grafisk grensesnitt, brukerpålogging, etc.
Nivå 6 er lik nivå 0, bortsett fra at det brukes under nedkoblingsfasen før en omstart.
Andre nivåer finnes, spesielt 3 til 5. Som standard er de satt opp til å operere på samme måte som nivå 2, men administratoren kan endre dem (ved å legge til eller slette skript i de tilsvarende /etc/rcX.d kataloger) for å tilpasse dem til spesielle behov.
All the scripts contained in the various /etc/rcX.d directories are really only symbolic links — created upon package installation by the update-rc.d program — pointing to the actual scripts which are stored in /etc/init.d/. The administrator can fine tune the services available in each runlevel by re-running update-rc.d with adjusted parameters. The update-rc.d(1) manual page describes the syntax in detail. Please note that removing all symbolic links (with the remove parameter) is not a good method to disable a service. Instead you should simply configure it to not start in the desired runlevel (while preserving the corresponding calls to stop it in the event that the service runs in the previous runlevel). Since update-rc.d has a somewhat convoluted interface, you may prefer using rcconf (from the rcconf package) which provides a more user-friendly interface.
Til slutt, init starter kontrollprogrammer for ulike virtuelle konsoller (getty). Den viser en ledetekst, venter på et brukernavn, og så kjører login bruker for å starte en økt.